关闭
切换机构
确定切换
关闭
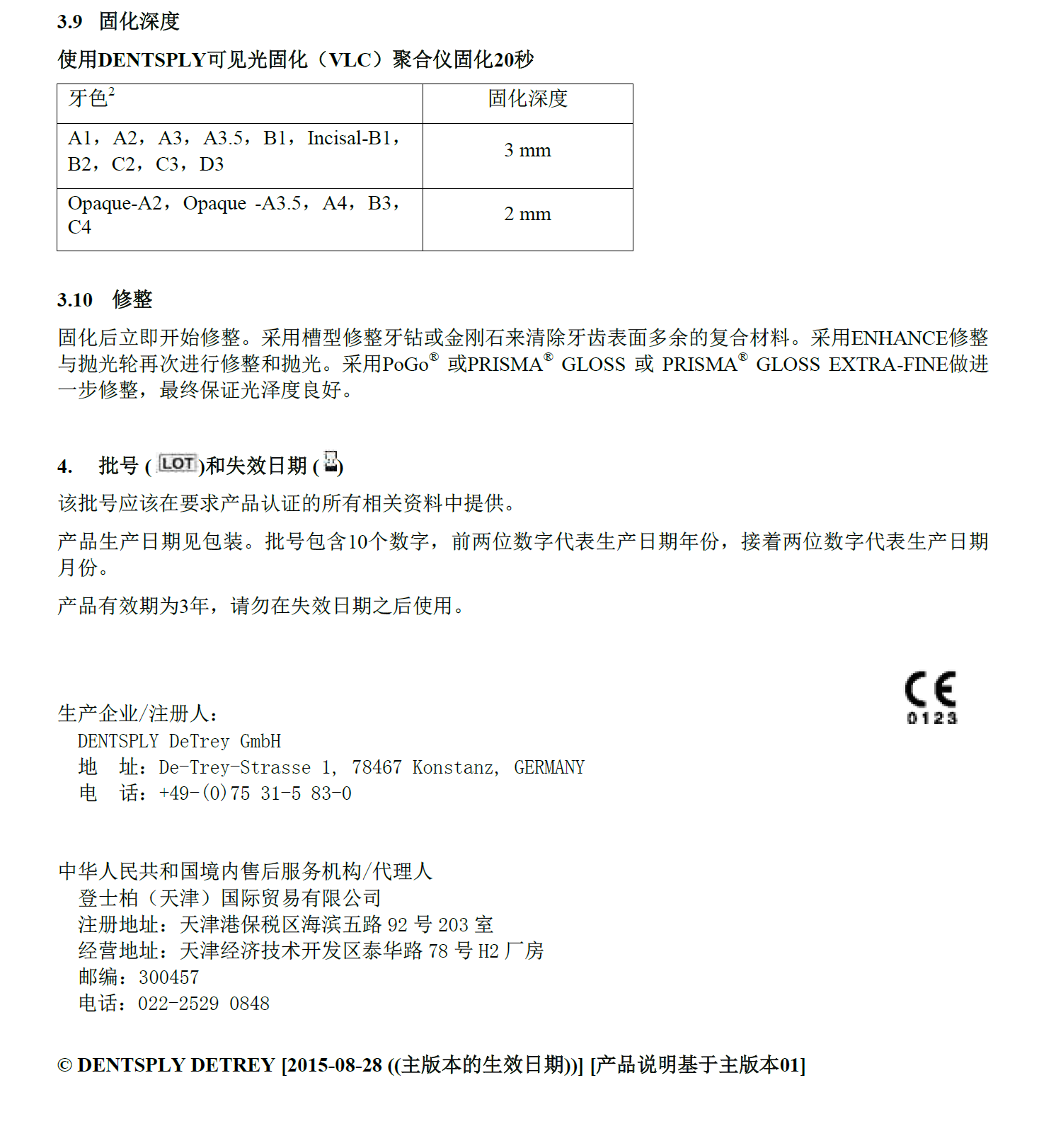
切换用户
确定切换
关闭
导入购物车
请上传导入文件:
点击下载
千齿汇购物车导入模板
重置
导入购物车
欢迎来到 千齿汇商城
您好
请登录
免费注册
微信商城
App商城
搜索
特惠大促中
正畸
藻酸盐
硅橡胶
爱汝特iRoot
玻璃离子
购物车
商品分类
修复充填/粘接
树脂充填/水门汀类
磷酸锌水门汀
聚羧酸锌水门汀
玻璃离子水门汀
氧化锌丁香酚水门汀
垫底洞衬
暂封材料
银汞胶囊
树脂水门汀
树脂类
义齿修复
义齿基托
义齿
软衬
瓷块
技工材料
粘接/酸蚀材料
酸蚀类
粘接剂
处理剂
贴面粘接
粘接棒
瓷修补类
脱敏
脱敏剂
脱敏牙膏
印模/硅橡胶/蜡材料
分离剂
咬合器
蜡制品
藻酸盐
琼脂
硅橡胶
石膏
打样膏
热塑片
托盘清洗/粘接
咬合纸/咬合记录
隔湿排龈类
橡皮障布
橡皮障工具
排龈线
橡皮障套装
排龈膏/止血
楔线和楔子
辅助用品
焊枪
树脂/玻璃离子枪
调拌刀/纸/板/棒
开口器/咬合垫
比色板
橡皮碗
小毛刷/涂药棒
混合头/搅拌头
注射头
硅橡胶枪
临时冠枪
自凝杯
牙托底座
带环就位器
印模托盘
不锈钢托盘
铝制托盘
网状托盘
一次性托盘
光固化个别托盘
种植托盘
车针/锉/磨头
车针
车针套装
金刚砂车针
钨钢车针
金霸王金刚砂车针
技工类车针
软组织修整车针
机用针/锉/钻
G钻
P钻
机用疏通锉
机用开口锉
机用镍钛根管锉
手用针/锉/钻
拔髓针
洗髓针
扩大针
螺旋输送针
K锉
H锉
C+锉
手用镍钛根管锉
手用疏通锉
侧压针
磨头
钨钢磨头
金刚石磨头
金刚砂磨头
抛光磨头
车针辅助用品
针锉消毒盒 /铝盒
车针放置盒
扩大针弯曲器
针锉架
打磨抛光材料
抛光杯
抛光刷 /尖
抛光轮
抛光条
砂片
打磨抛光套装
抛光碟
砂石
砂轮
夹石针
矽粒子
抛光膏
口内耗材
根管清洗润滑消毒
根管润滑剂
根充糊剂
根管清洗
根管牙周消毒材料
吸潮纸尖
充填/暂封/去除/失活
失活剂
干髓塑化材料
牙胶尖/牙胶棒
根管充填
根管去除材料
暂封材料
热牙胶充填设备及材料
根管修补材料
龋齿凝胶
盖髓垫底
丁香油类
氢氧化钙
垫底材料
MTA/爱汝特iRoot
桩核/冠核材料
纤维桩套装
纤维桩补充装
纤维桩钻头
金属根管桩
预成冠
临时冠材料
临时冠粘接剂
冠核树脂
辅助用品
成型类材料
根管探针
根管测量类
酒精灯/滴瓶/滴瓶架
树脂成形片
小毛刷 /涂药棒
牙胶尖盒
纤维带/牙周夹板
根管放大镜
正畸类
颌面外科类
钛板
钛板专用工具
复位钳
托槽
金属托槽
陶瓷托槽
自锁托槽
隐形托槽
带环/颊面管
带环
颊面管
正畸弹性体
分牙圈
结扎圈
橡皮链
橡皮圈
橡皮垫
弹力线
正畸粘接剂
正畸粘接剂
正畸丝
澳丝
预成丝
镍钛丝
热激活丝
不锈钢丝
结扎丝
正畸附件
弹簧
反光板
开锁工具
牙科膜片
游离钩
口外装置
舌侧扣
扩弓器
邻面去釉砂片
方丝弓成型器
弓丝盒
正畸矫正
托槽盒
辅助用品
联合头帽
前方牵引器
测力计
正畸蜡
口角拉钩
正畸支抗钉
支抗钉
支抗钉工具
口腔器械
诊断器械
诊断套装
口镜头
口镜柄
牙探针
牙周器械
刮治器/洁治器
牙周探针
牙周锉/凿
牙龈分离器
牙周套装
洁牙工作尖
治疗器械
粘固粉充填器
刮匙
剔挖器
树脂修整器
硅橡胶修整器
根管充填器
垂直加压器
树脂充填器
水门汀充填器
银汞雕刻刀
粘固粉调刀
石膏调刀
汞合金充填器
研光器
排龈线器
显微器械
推龈器
粘接剂去除器
氢氧化钙垫底器
修复器械
雕刀/蜡刀/蜡铲
破冠钳
石膏剪
金冠剪
去冠器
冠延长器械
外科/种植器械
海绵钳
拆线剪
组织剪
咬骨钳
牙骨锉
骨刮器
持针器
牙骨凿
牙釉质凿
帕巾钳
牙龈刀
牙骨膜分离器
牙龈剪
手术刀柄
止血钳
牙骨锤
持针钳
手术剪
牙弓夹板
眼科剪
种植拉钩
骨劈开器
骨挤压器
骨粉输送器/骨粉杯
金属注射器
上颌窦提升
牵开器/拉钩
金属吸引器
测量尺
牵开器
螺丝刀
正畸器械
托槽定位器
带环推子
托槽镊子
细丝弯制钳
细丝切断钳
粗丝切断钳
末端切断钳
末端回弯钳
多功能钳
kim 钳
游离钩专用钳
转矩成型钳
小日月钳
托槽去除钳
粘接剂去除钳
梯形钳
结扎丝钳
带环去除钳
鸟嘴钳
V型钳
霍氏钳/温氏钳
方丝成型器
分牙圈放置钳
颊面管去盖钳
钳架
牙托梗/鄂杆
三喙嘴
镍钛回弯钳
隐形正畸钳
带环修整钳
三齿钳
水平钳
打孔钳
泪滴钳
垂直钳
正畸矫治器
方丝扭转器
拔牙器械
成人拔牙钳
儿童拔牙钳
牙挺
微创拔牙挺/拔牙刀
微创拔牙钳
丁字形牙挺
牙根尖挺
大手柄牙挺
辅助器械
镊子
金属器械盒
器械套装
磨石
技工钳
尺
口腔护理/预防
定制礼品类
牙刷定制
口腔清洁用品
电动牙刷及刷头
冲牙器
手动牙刷
牙间刷
口腔膏
牙线/牙线棒
漱口水/口腔喷雾
牙膏
舌苔清洁
义齿护理
假牙盒
假牙清洁片
义齿稳固剂
防龋齿保护/氟化泡沫
氟化泡沫
氟化泡沫牙托
氟保护漆/氟保护剂
氟化凝胶
护牙素/干口胶
窝沟封闭/菌斑显示
窝沟封闭
龋指示剂
菌斑指示剂/液
抛光/喷砂粉
抛光膏
抛光刷
抛光杯
喷砂粉
美白材料
诊室美白
家庭美白
屏障树脂
脱敏剂
美白工具/附件
研磨膏(美白用)
常用耗材/一次性
防护隔离用品
防护眼镜
口罩
面罩
围巾/洞巾
手术衣
隔离膜(蓝膜)
头帽
储存盒
利器盒
棉制品
药棉
无纺布
棉签
灭菌与清洗消毒用品
托盘清洗剂
多酶清洗剂
表面环境消毒(消毒湿巾/消毒液)
灭菌袋
灭菌包布
化学指示卡
化学指示胶粘带
器械润滑剂/除锈剂
测试纸
器械消毒配件
管道清洗消毒剂
次氯酸钠消毒液
止血材料
明胶海绵
止血海绵
蛋白海绵类
一次性耗材
乳胶手套
PVC手套
丁腈手套
PE手套
外科手术手套
一次性吸引管+头
吸唾管
一次性种植输水管
一次性注射器
一次性根管冲洗器/侧方冲洗针头
一次性托盘
一次性口腔器械盘/一次性方盘
一次性镊子
一次性探针
一次性口镜
手术用品
头帽
手术包
手术衣
手术刀片
缝合针
缝合线
一次性种植输水管
椅旁辅件
三用枪
三用枪头
万用托盘
导光棒保护套
扫描仪胶片保护套
内窥镜保护套
其他产品
不锈钢器具
牙科手术方盘
不锈钢弯盘
敷料镊/敷料缸
服药杯
泡钳器
镊子筒
换药碗
影像耗材
X线胶片
扫描仪牙片
显影/洗片液
摄片夹
养护用品
润滑剂
机用油
手机油
常用设备
影像设备/X射线
传感器/牙片宝
内窥镜设备
影像设备/X射线
牙科综合治疗机
牙椅
麻醉设备
显微镜
数字化设备
牙科椅旁智慧屏
数字化口内扫描仪
洽谈营销设备
3D打印机
辅助设备
移动车
护齿仪
诊察辅助
手机类设备
手机
牙体牙髓类设备
根管马达
根管长度测量仪
热牙胶充填仪
光固化机
放大镜
牙胶尖切断器
根管振荡器
种植类设备
种植机
种植手机
种植体检测仪
清洗消毒类设备
注油机
清洗机
封口机
蒸馏水机
空气消毒设备
灭菌器
空压机
水路消毒设备
牙周类设备
洁牙机
喷砂洁牙
电刀
抛光机
骨刀机
修复类设备
口腔专用相机
印模材搅拌机
石膏震荡/修整设备
银汞调合机
技工设备
技工打磨机
技工设备
种植类
种植体
牙科种植体
基台及配件
覆盖螺丝
愈合基台/愈合帽
角度基台
分体式基台
转移帽
替代体
固位螺丝
延长杆
骨钉
一体式基台
固位型基台
临时基台
通用基台
美观基台
Comfour基台
粘接基台
八角基台
铣削基台
开窗式转移杆
封闭式转移杆
H形钛网
转移基台
球型基台
骨修复材料
骨粉
骨膜
胶原质
种植用器械
上颌窦提升钻头
种植用工具盒
取骨钻
骨用种植器械
骨增量用器械及配件
膜钉及工具
骨钉系统及配件
钛网系统及配件
帐篷钉
种植取模修复
种植取模修复
焕齿迎春
首页
正畸产品
精选品牌
优享好物
设备专区
新品推荐
领券中心
用户登录
验证码登录
记住密码
登录
获取短信验证码
登录
没有账号?
马上注册
忘记密码
忘记密码
手机号:
短信验证码:
获取短信验证码
密码:
确认密码:
确定
没有账号?
立即注册
返回登录>
企业注册
医疗机构执业
许可证上传:
上传图片
自动识别
医疗机构执业
许可证号:
单位名称:
员工姓名:
员工手机号:
短信验证码:
获取短信验证码
法人:
姓名:
手机号:
短信验证码:
获取短信验证码
密码:
确认密码:
邀请码:
我已经阅读并同意
《用户协议》
《隐私协议》
注册
已有账号?
马上登录
修复充填/粘接
>
树脂充填/水门汀类
>
树脂类
>
登士柏 TPH3 Spectrum纳米乳光复合树脂4g/支
登士柏 TPH3 Spectrum纳米乳光复合树脂4g/支
登士柏
登录查看价格
单位:
支
有效期:
2022-9-9
类别:
Ⅲ类17
数量:
库存:
库存充足
品牌:
登士柏西诺德
证号:
国械注进20163171695
注册证照
医保码:
C0705011430100006283
件包装:
1
扫码进入小程序
相关推荐
券
澳大利亚SDI Wave MV流体树脂/流动树脂修复材料1g/支
登录查看价格
券
澳大利亚SDI Aura通用美学修复树脂
登录查看价格
券
登士柏 瓷纳美双色系美学树脂补充装
登录查看价格
券
登士柏 瓷纳美通用修复树脂
登录查看价格
券
登士柏 TPH3 Spectrum纳米乳光复合树脂4g/支
登录查看价格
券
登士柏 Esthet x流动树脂/流体树脂2x1
登录查看价格
登士柏西诺德
热门产品
商品介绍
商品说明
商品评价(1)
登录查看价格
付*
质量好
2023-11-16 13:51
0
回复
回复
首页
上一页
1
下一页
尾页
在
线
咨
询
收起
电话热线
400-096-9398
投诉热线
027-82789453
在线咨询
服务时间
08:30 - 20:00
关注微信商城
更多优惠等你来
购物车
我的收藏
补货通知
商品名称
登士柏 TPH3 Spectrum纳米乳光复合树脂4g/支
规格
A3 (4g/支)
需要数量
联系电话
称呼
提交
询价
商品名称
登士柏 TPH3 Spectrum纳米乳光复合树脂4g/支
规格
A3 (4g/支)
姓名
电话
门诊名称
所在地区
提交
质量好